6. Sınıf Fen Bilimleri Ders Kitabı Sayfa 83-85-86. Cevapları
6. Sınıf Fen Bilimleri Ders Kitabı Sayfa 83-85-86. Cevapları 1. Kitap bölümünde, ders kitabı sayfa 83-84-85-86 konularına ait cevapları bulabilirsiniz. “Eşeyli ve Eşeysiz Üreme Etkinlik Cevapları” Öğrenmenizi pekiştirmek ve anlamanızı kolaylaştırmak için 6. Sınıf Fen Bilimleri Ders Kitabı Sayfa 83-85-86. Cevapları MEB Yayınları soruları dikkatlice inceleyin. Başarınızı artırın.
Eşeyli ve Eşeysiz Üreme Cevapları
3. Ünite – Canlılarda Sistemler: Canlılar eşeyli ve eşeysiz üreme yöntemleriyle çoğalır. Eşeyli üremede dişi ve erkek hücreleri birleşerek kalıtsal çeşitlilik sağlarken, eşeysiz üremede tek bir canlıdan genetik olarak aynı bireyler oluşur.
İçindekiler
6. Sınıf Fen Bilimleri Ders Kitabı Sayfa 83 Cevapları Birinci Kitap
Etkinlik İstasyonu 1
Aşağıdaki hikâyeleri tamamlayalım.
Cevap:

Etkinlik İstasyonu 2
Ulaştığımız sonuca göre benzerlik ve farklılıkları aşağıdaki alana yazalım.
Benzerlikler: Her ikisi de canlıların üremesini sağlar. Kalıtsal özellikler yavruya aktarılır.
Farklılıklar: Eşeysiz üremede tek canlı yeterliyken, eşeyli üremede dişi ve erkek hücreleri gereklidir.
İhtiyacınız olan içeriğe aşağıdaki ana kaynaklardan ulaşabilirsiniz:
6. Sınıf Fen Bilimleri Ders Kitabı Sayfa 85 Cevapları Birinci Kitap
Pekiştirme İstasyonu-1
Bazı canlılara ait eşeysiz üreme çeşitleriyle ilgili görsel ve açıklamalar aşağıda verilmiştir. Bu canlılarda görülen eşeysiz üreme çeşitlerini boşluklara yazalım.
Cevap:

6. Sınıf Fen Bilimleri Ders Kitabı Sayfa 86 Cevapları Birinci Kitap
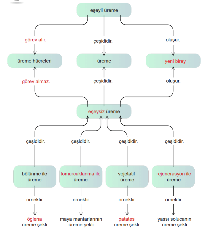
Pekiştirme İstasyonu-2
Eşeyli ve eşeysiz üreme konusunda hazırlanan kavram haritasında bazı kısımlar boş bırakılmıştır. Aşağıdaki kelimelerden uygun olanları boş kısımlara yazarak kavram haritasını tamamlayalım.
Cevap:

Eşeyli Üreme
- Üreme hücreleri (dişi ve erkek gametler) görev alır.
- Bu üreme sonucunda yeni birey oluşur.
- Kalıtsal çeşitlilik vardır çünkü farklı genler birleşir.
Eşeysiz Üreme
- Üreme hücreleri görev almaz.
- Tek bir canlıdan yeni bireyler meydana gelir.
- Kalıtsal çeşitlilik olmaz, bireyler ana canlının kopyası gibidir.
Eşeysiz üremenin çeşitleri:
- Bölünme ile üreme → Örneğin öglena.
- Tomurcuklanma ile üreme → Örneğin maya mantarları.
- Vejetatif üreme → Örneğin patates.
- Rejenerasyon ile üreme → Örneğin yassı solucan.
Eşeyli üreme: Üreme hücreleri görev alır, yeni birey oluşur, çeşitlilik sağlar.
Eşeysiz üreme: Üreme hücreleri görev almaz, aynı genetik yapıya sahip bireyler oluşur, dört farklı çeşidi vardır.














